從事于(yu)聲學(xue)(xue)研究、聲學(xue)(xue)技(ji)(ji)術(shu)應(ying)用與創新(xin),致力(li)于(yu)為客戶提供(gong)噪聲治理方面(mian)的技(ji)(ji)術(shu)咨詢、設(she)計、施工(gong)、產(chan)品供(gong)應(ying)等服務
English| 收藏本站
選擇(ze)高遠(yuan)志(zhi)宏,我專(zhuan)業您放心(xin)
400-1616-193
下載鏈接:
上一篇:6月5日是世界環境日,帶你了解一下噪聲的危害
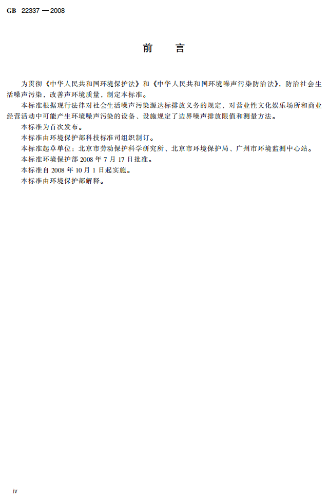
下一篇:2021中國環博會-“‘十四五’期間噪聲治理企業發展的機遇與
微信公眾平臺
地 址:北京市大興區西紅門鎮欣旺北大街131號 郵箱:13391671501@163.com公司(si)電(dian)話:400-1616-193 固(gu)定電(dian)話:010-80257106 手機:13391671501 QQ: 522095547
Copyright ? 2019 北(bei)京高遠志宏科技有限公司 All Rights Reserved
分享到:
友情鏈接 \ LINK